av片
是广西唯一的国家“211工程”建设学校,“双一流”建设高校,教育部和广西壮族自治区人民政府“部区合建”高校。av片
前身为1937年成立的av片
经济学系。中共“一大”代表、著名思想家、政治家、哲学家李达担任首任系主任。学院现有工商管理一级学科博士学位授权点,是广西最早培养MBA的院校,也是目前广西唯一培养EMBA的院校。
因发展需要,现面向国内外公开招聘av片
教学科研助理若干名,有关事项如下:
一、招聘基本条件及要求
(一)拥护中国共产党的领导,坚持正确的政治方向,遵守中华人民共和国宪法和法律,忠诚热爱教育事业,遵守学校学院的各项规章制度。
(二)具有良好的思想道德、科学道德,自觉践行新时代科学家精神,有强烈的事业心、责任心和奉献精神;掌握履行职责所需要的理论水平和专业知识,具有较强的技术能力、创新能力和团队合作能力,有志于从事支撑国家重大需求、学校学院发展建设、教学科研及人才培养工作。
(三)应具有硕士研究生及以上学历学位(含应届毕业生),硕士研究生年龄原则上不超过28周岁,博士研究生年龄原则上不超过32周岁,具有高级职称、高技能水平、特殊、短缺的应聘人员,年龄可视情况适当放宽。
(四)身心健康,具有适应岗位要求的身体、心理素质。
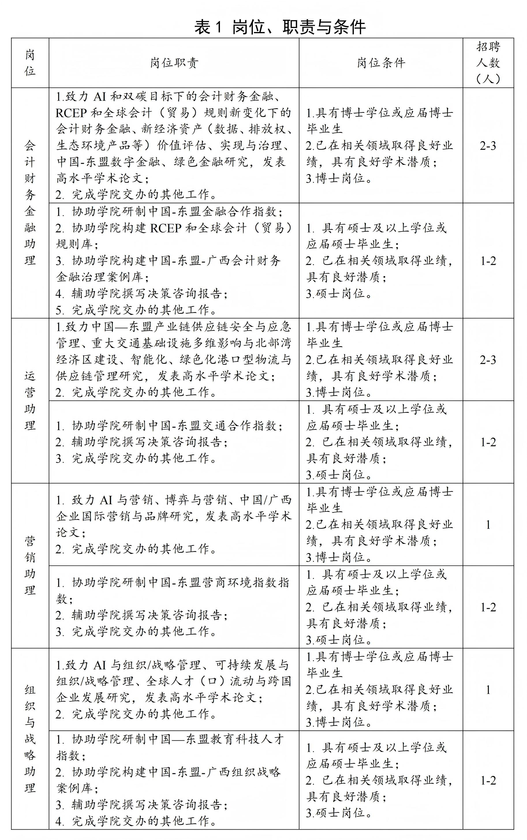
(五)符合相应岗位的招聘条件,具体见表1。


专业不限,鼓励研究方向匹配,按需择优录用。
二、薪酬待遇
此次招聘教学科研助理属于合同制人员。根据个人能力与业绩等双方协商确定具有竞争力的优厚薪酬待遇,薪酬包括基本年薪+科研及社会服务收入+合同任务超额绩效+学院其他绩效以及缴纳社会保险与公积金。多劳多得,优绩优酬。
三、招聘流程
(一)报名时间
长期接受报名,招满为止。
(二)报名方式
应聘人员请点击下方附件下载报名表。填写报名表,提供相应证明材料,发到[email protected],同时抄送[email protected]。
(三)资格初审:提交身份证、学历学位证明、业绩成果复印件。
(四)面试
(五)考察和公示
(六)学院审批
(七)报批学校
(八)聘用
四、聘后管理
(一)聘用人员按合同进行管理。
(二)首个聘期届满,经学院考核,达到学院规定的条件和要求的人员,双方协商一致后可以续聘。
(三)按照学校学院规定享受相关补贴。
(四)具有博士学位的教学科研助理在聘期内考核优秀者,可以优先推荐按助理教授招聘程序引进;具有硕士学位的教学科研助理在聘期内考核优秀者可以报考学院博士生,同等条件下优先录取。
(五)聘期内,不得参加社会各类考公、考博等。
(六)本启示未尽事宜,最终解释权归av片
。
五、其他说明
(一)上述岗位长期招聘,招满为止。
(二)有关招聘条件、招聘程序及聘后管理的规定,如遇国家、地方和学校相关规定、政策发生调整,按新规定、政策执行。
(三)应聘人员应认真阅读本招聘启事,按要求进行报名,确保填报信息的真实性。提交虚假材料的,一经查实,取消报名、考试或聘用资格。有伪造、变造学历、学位等证件或工作经历证明等行为的,按规定追究个人责任,涉嫌犯罪的,移送司法机关处理。
六、联系方式
联系人:叶老师、杨老师
咨询电话:0771-3232880
E-mail:[email protected]、[email protected]
地址:广西南宁市西乡塘区大学东路100号av片
办公室